It seems that JavaScript is not working in your browser. It could be because it is not supported, or that JavaScript is intentionally disabled. Some of the features on CT.gov will not function properly with out javascript enabled.
Settings Menu
Governor Lamont will deliver his 2026 State of the State Address today at 12:00PM. [WATCH LIVE]
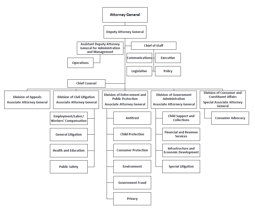
Chart - PDF format