Assessment for Assistive Technology
Assessment Process
Assessment for assistive technology is an ongoing process, not a one-time event. The needs of infants and toddlers change frequently due to:
- rapid growth and development;
- family expectations;
- family circumstances;
- where the child spends his or her day; and
- a change of caregivers.
Therefore, assessment, formal and informal, should occur throughout the child’s enrollment in Birth to Three, beginning with the initial assessment.
The type and extent of AT required may not be apparent when a child begins receiving Birth to Three services. In other instances, the need for AT devices and services are unmistakable and immediate. To neglect the AT needs of a child may deprive the child of reaching his or her goals. For example, waiting to fit hearing aids deprives a child of valuable listening time during critical language learning years. Another example is the postponement of introducing an AT ambulatory device needed by a child for independent walking. As a result, the child remains dependent on an adult for mobility. Along the same lines, delaying the introduction of pictures for communication for a language-delayed child prevents him or her from conveying needs and wants, resulting in unwarranted frustration for the child and family.
AT devices ranging from no-tech to high-tech may be introduced at any point during the child’s enrollment. In Birth to Three, professionals of many disciplines (e.g., early intervention teachers, occupational therapists, physical therapists, speech and language pathologists, and audiologists) are the Birth to Three providers who typically evaluate the need and make recommendations for AT for infants and toddlers. Birth to Three providers will introduce AT, and train the family on its use, based on the child/family needs and the environments where difficulties exist.
As a regular practice, AT needs should be considered, but especially when it becomes apparent that the child is not progressing toward his or her outcomes. The IFSP team should examine the barriers to the child performing functional skills or participating in his or her daily routines and activities.
Problem solving may be very simple and accomplished quickly. In other instances, the barriers to the child’s participation may be more complex and challenging, requiring input from someone with more expertise in the specific area of AT being considered. The Birth to Three procedure outlines additional options available.
Assessment Considerations
- Assessment should be conducted by a team with the collective knowledge and skills needed to determine possible assistive technology solutions that address the needs and abilities of the child in his or her natural environment.
- Besides the child’s early intervention providers, inclusion of parents and caregivers from other settings on the assessment team is essential. The team may also include a specialist in the specific area of AT, a child’s therapist if the child is receiving therapy outside of the Birth to Three System, and a vendor of durable medical equipment (DME), if needed.
The assessment should focus on what the child needs to do that he or she is not currently doing within the routines of the family and those that are a priority for the family.
Selection of Assistive Technology
The family’s needs and priorities are central to the collaborative decision-making process and will determine the extent to which a child actually uses a particular device within family routines and activities. The assessment consideration for AT devices must include:
- Caregivers, including family: practical to use, compatible with their lifestyle, their preferences, the physical environment where the AT is needed and will be used, caregiver comfort level using the AT in other environments in which the child may function.
- Child: appropriateness for the child’s developmental age, addresses the child’s immediate needs, removes identified barriers to participation, supports the child’s functional outcomes, and is comfortable to use.
- Characteristics of the AT Device: simple but meets the need, easy to use (does it require more than one person to implement?), dependable, transportable, adaptable, durable, versatile, compatible with other existing or needed AT, offers optimal functional developmental impact on the child.
- Service System Factors: availability of re-used devices for trial and/or purchase; availability of short- or long-term loaned devices; funding sources and procurement; provider skills to use the AT and his or her ability to train families and caregivers; transition considerations from Birth to Three; insurance coverage for malfunction, theft, replacement, and damage.
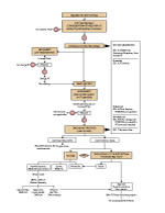
The assessment process should provide the IFSP team with clear recommendations about the purpose, selection, acquisition, and use of assistive technology (figure 2). Collaboration and communication with the child’s primary medical provider regarding the selected AT is appropriate and necessary. The medical provider is an essential IFSP team member who participates in the procurement process when seeking funding from the child’s health insurance carrier, including Medicaid. A detailed medical prescription of the devices is often required to submit a claim to the child’s health insurance carrier for approval.
Figure 2. Assessment process
*Assistive Technology Professional (ATP) Certification by Rehabilitation Engineering and Assistive Technology Society of North America (RESNA)